
KYKX1000 IP语音软交换调度系统
——————融合通信调度系统——应急指挥调度平台——————

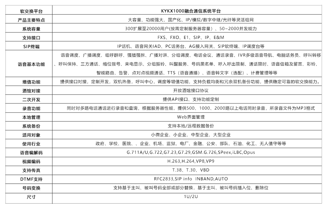
KYKX1000软交换融合通信IP语音调度系统平台主机由KYKX1000软交换服务器、多媒体调度台(调度软件)、中继网关等组成。下行由语音模似网关、IP电话机或IP可视视频电话等组成。是一款以可视化、便捷操作的调度指挥平台,具有一键呼叫、 一键强插强拆、一键监听、一键会议、选择接听、选呼及组呼等多样化的一键操作体验。具备IVR语音导航、集团彩铃、电话会议、计费功能、录音及留言、语音信箱、通讯录、文件共享、叫醒服务、黑名单、管理权限、数据备份及恢复、双机热备、通话记录查询、录音查询、视频信息、语音通知、对讲喊话、广播调度、语音调度等功能。
适用于消防、企业、公安、煤矿、石油、化工、电力、铁路、等各大应急指挥调度系统。

1、调度主机参数:

2、触摸屏调度台参数:

采用一体机结构,采用低功耗/高性能的工业级主板。
触摸屏采用电容屏触控。
配置一款21.5寸LED高清显示屏,分辨率为(1920*1080)。
独特的散热设计,可在整机密封的情况下保证系统稳定持续运行。
I/O接口:1*RJ45, 4*USB、2*RS232
支持麦克风输入,音频输出。
支持桌面及嵌入式两个安装方式。

强大灵活的组网能力
KYKX1000 IP语音软交换调度系统提供标准 SIP、H.323 、E1(PRI)协议,也可以外扩语音网关设备提供E&M中继、磁石中继、载波中继、E1中继(PRI、NO7、 NO1)接入,模拟线路接入,光纤接入、无线(GSM/CDMA)语音接入,方便了与各运营商网络、视频会议系统以及其他网络语音系统对接。同时单套设备最大容量可达2万线,呼叫并发可达2000线,轻松应对各种规模系统组网需求。
多种业务功能
包含传统 PBX 的程控交换机功能:内部分机呼叫,计费,录音,自动语音应答,同振,顺振,无条件转移,忙转,询问转,呼叫等待,语音信箱,多方电话会议,一号多机,黑白名单,免打扰,广播等功能,还支持视频通话、统一消息、语音邮件系统、传真信箱、数据防火墙,智能通讯录,电子传真,文字转语音等基于数据的融合通信功能。
多领域深入应用
广泛应用于企业办公统一通信系统、呼叫中心系统、应急指挥调度系统、学校语音计费系统、监狱亲情计费录音系统、互联网金融业务推广系统等领域,满足不同用户使用需求.
多域
KYKX1000软交换系统支持多域注册,一台机器可以分配多个不同域,供多个公司使用。在KYKX1000系统中,一个域(管理域除外)即代表一个公司,各个域之间分机、网关、路由、计费、话单、管理员账号密码等配置完全分离。一台机器可以通过多域的方式为多个公司提供不同的服务。

1、调度场站应用方案:

2、生产调度和行政办公一体化电话系统方案:


◆ 计费管理
目前KYKX1000计费系统有两种计费模式:分机计费和账号计费。两种计费模式可以同时使用,互不影响。
◆ 电话会议
1.召集式:主席召集KYKX1000局内用户参加或主席召集普通电话、移动手机用户参加(会议类型分为:电话会议和视频会议)
2.呼入式:设置会议房间及密码等,使局内或局外的呼叫方呼入后根据提供的密码进入电话会议(会议人员为:主席和参与者);会议类型分为:电话会议和视频会议。
◆ 语音调度
语音调度功能包括语音通话、语音广播和语音会议等。用户可以通过融合通信系统进行语音呼叫、广播通知或在多方之间进行语音会议等。融合通信系统平台有专业的调度台,可以展示所有可调度的终端,用户只需要在调度台上选择,就可以对各种终端设备实现语音调度。
◆ 广播调度
支持播放语音通知、喊话广播、TTS文字语音广播、指令广播、定时广播、任务流程广播等功能;遇到突发事件时,可人工一键(或自动)触发应急广播。同时支持视频联动;可提前按照需求设置多套不同时段、不同区域、播放不同广播的定时广播方案;领导或调度员可通过座机、手机或调度台等终端向广播系统进行喊话广播。

可以将广播话站注册到融合调度系统内,可以创建广播任务后手动召集,也可以设置预约时间自动播放广播,可以每周循环,也可以只执行一次。单独设置了“紧急广播”按键来实现也行紧急的任务。这个型号的广播话站集成了摄像头,也可以和调度台进行视频联动。
◆ 强插、强拆与监听:
1.强插:在有必要的情况下,话务员可以强行插入局内用户的通话中,进行三方通话。
2.强拆:在有必要的情况下,话务员可以强行拆除局内用户正在进行的通话。
3.监听:管理员可以监听局内所有通话中的电话
◆ 叫醒服务:
可配置分机叫醒任务(可根据用户的不同需求来设置不同的叫醒任务,如:重复次数、叫醒时间间隔、提示音和星期选择等)
◆ 振铃组:
1.同时振铃:呼入振铃组,组内分机同时振铃,直到某分机接通。
2.顺序振铃:呼入振铃组,组内分机可设置每分机振铃时长按顺序依次振铃。
3.循环振铃:呼入振铃组,组内分机可设置每分机振铃时长循环振铃。
◆ 跨组限呼:
非同组分机直接不能直接呼叫
◆ IVR导航:
呼入转导航,导航可用户要求进行设置且无级数条数限制。
我们为XX集团订制以下话音导航结构,企业也可根据自身需要进行更改。
操作流程
客户打入企业电话,即会听到企业的接待语,如“欢迎致电XX集团……”。IVR开始提示按键操作,如“业务咨询请按1,技术支持请按2……”。客户通过语音提示,按下相应的话机按键,拨通目的地分机。
◆ 亲情电话管理
1.账号:最大可添加15000个,每个帐号可设置5-10个12位以内的亲情号码,每个帐号只能拨打该帐号设置的亲情号码。(亲情号码 设置 可做对应增加,删除,修改)
2.账号咨询:查询内容有账号、监区、姓名、余额、情亲号码、剩余次数、通话时长等,使用户更方便快捷的查找。
3.充值:可给每个帐号的话费进行充值,系统可以打印缴费票据做为回执票据(打印内容包含:账号、用户信息、时间、充值金额、余额;充值记录可查)
4.余额查询及密码修改:每个账号可通过终端自行查询本帐号余额和修改密码(查询电话拨打次数不记录在允许拨打的次数内)。
5.呼叫次数:可以设置该账号在规定时间内允许呼叫次数,更好的进行管理电话使用量。
6.呼叫时长:每个账号可以设置每个月允许打电话的次数(每个账号可设置每个月拨打电话的次数,超过对应次数后本月内不能再拨打电话,下个月1号拨打次数自动恢复至原来设置的次数)
7.计费:
1)通话开始,系统将根据事先设定的通话费率,对每个账号每次通话进行计费,形成详细的通话清单和费用帐单,供结算使用。
2)提取具体的呼叫记录,如主叫终端编号、主叫帐号、被叫号码、通话起始时间、通话结束时间、通话时长等信息作为系统进行计费和结算的依据。
8.监听:管理人员可对正在通话的电话进行
1)实时监听终端采用并线方式监听
2)强行插入与犯人单独通话,
3)插入三方通话,
4)强行中断通话
9.通话记录查询功能:
1)查询条件:账号、通话起始时间、通话结束时间、被叫号码
2)查询结果:账号、被叫号码、通话起始时间、通话结束时间、通话时长、通话类型、金额、余额
10.录音:
1)电话线路进行实时录音,各线路之间互不影响、分别存储,不影响通话双方正常通话
2)通话开始时,呼出,录音系统便自动进行录音通话记录包括:账号,通话日期时间、通话长度、被叫号码、拨入拨出方向、市 话/长途电话等
3)录音系统查询:可以按日期,时间,账号,被叫电话电话号码多种条件进行查询,放音时将弹出当前语音文件的放音进度等信息。
11.使用时间:账号可设置关闭日期,到期自动删除
◆ 主叫号码显示限制:
隐藏自己的电话号码,使对方无法显示自己的号码
◆ 免打扰:
其他用户呼叫设置免打扰用户时,将会听到免打扰提示音或忙音。
◆ 转接:
1.盲转:通过按拍叉键或转移键或*1将电话转移到第三方而自己立刻退出。
2.询问转:通过按*3将电话转移到第三方,可与第三方说明情况后挂机退出通话。
◆ 三方通话:
不中断当前通话的基础上,呼叫第三方用户按0,实现三方共同通话或分别与两方通话
◆ 代答:
1.同组代答:用户只需拨代答接入码,即可以代答同一代答组内用户的电话。
2.指定代答:v用户只需拨代答接入码和被代答局内分机号码,即可以代答正在振铃的用户的电话。
◆ 语音信箱及留言:
1.语言信箱:当用户开启语音信息时,电话呼入失败后就会将该通话转如语音信箱,供来话方留言;用户可通过*97+信箱密码进入语音信箱查询自己语音信箱中的留言等操作。
2.留言:拨打命令码,对指定分机语音留言
◆ 端口映射:
将地址内网设备的特定端口开放给外网访问,更方便更有效的进行设备管理及维护。
◆ NTP服务器:
可配置服务器使服务器向上同时间或者让终端设备向我们同步时间。
◆ VPN服务器:
可以与终端组成虚拟内网,有利于管理和维护。
◆ VLAN:
服务器可配置外网口vlan
◆ LDAP通讯录:
与支持LDAP的终端实现通讯录集中管理(通讯录可以Excel表格的形式导入导出,不易丢失)。
◆ 彩铃:
1.分机彩铃:每个分机自定义彩铃,使每个分机更有个性化。
2.全局彩铃:每条呼入规则都能自定义彩铃,优先级低于分机彩铃
◆ 呼叫拦截:
识别外线呼入的号码,若为黑名单内的号码,该外线呼入会拆线。
◆ 分级等级:
对每个分机设置单独的呼出权限进行呼叫(等级如:内线、市话、长途等,还可自定义规则。)
◆ 分机并发:
每个分机自定义最大并发呼叫。
◆ 遇忙回叫:
分机接听时有呼叫进入,可配置回叫,等分机挂机后自动呼叫双方。
◆ 总机模式:
用户可设置某分机为总机模式,呼入总机可进入排队等待,再通过总机面板对来话进行优先选择接听或是转接等操作。
◆ 呼叫中心:
设置呼叫中心队列,来电后系统可根据相应的策略进行分配给坐席进行通话(策略如:所有振铃、轮询、接听最少、优先级 和随即等)。




